autoua
×
Autoua.netФорумРадіо

Преобразователь DC-DC

member ***
37 лет, Донецк
Сообщения: 192
С нами с 20.12.2005

Преобразователь DC-DC
      23 февраля 2014 в 20:58 Гілками

Доброго времени суток!!!
Необходима схема преобразователя постоянного напряжения, с 12В в 24В. Ток отдаваемый в нагрузку 10-15А.
Желательно с печаткой.
Заранее благодарен


Роздрукувати   Нагадати!   Сповістити модератора   Відправити по E-mail
подмастерье ****
Одесса
Сообщения: 51
С нами с 11.03.2012

Re: Преобразователь DC-DC [Re: Yevgeny]
      24 февраля 2014 в 14:11 Гілками

а не практичней купить готовый?:)

Роздрукувати   Нагадати!   Сповістити модератора   Відправити по E-mail
member ***
37 лет, Донецк
Сообщения: 192
С нами с 20.12.2005

Re: Преобразователь DC-DC [Re: Hammer od]
      24 февраля 2014 в 14:26 Гілками

Может и практичнее, может и нет...
Но схема рабочая все равно не помешает)


Роздрукувати   Нагадати!   Сповістити модератора   Відправити по E-mail
важничающий писатель ***
44 года (26 лет за рулем),
Сообщения: 1770
С нами с 02.05.2004

Re: Преобразователь DC-DC [Re: Yevgeny]
      24 февраля 2014 в 16:19 Гілками Прикріплені файли (0 завантажити)

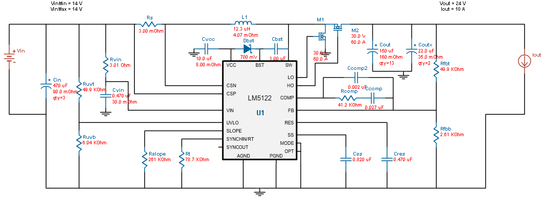
Webench выдает вот такой вариант. Правда больше 10А у них вариантов нету.

Webench выдает вот такой вариант. Правда больше 10А у них вариантов нету


Роздрукувати   Нагадати!   Сповістити модератора   Відправити по E-mail
подмастерье ****
Одесса
Сообщения: 51
С нами с 11.03.2012

Re: Преобразователь DC-DC [Re: Yevgeny]
      24 февраля 2014 в 17:50 Гілками

Вот,например, готовое решение или вот.

Змінено Hammer od (18:20 24/02/2014)


Роздрукувати   Нагадати!   Сповістити модератора   Відправити по E-mail
V.I.P **
Киев
Сообщения: 18552
С нами с 10.07.2001

Re: Преобразователь DC-DC [Re: syoma]
      25 февраля 2014 в 00:52 Гілками

syoma 24.02.2014 16:19 пишет:

Webench выдает вот такой вариант. Правда больше 10А у них вариантов нету.



Ну да! Полно
http://www.ti.com/lsds/ti/power-manageme...p;p451max=15;40


Роздрукувати   Нагадати!   Сповістити модератора   Відправити по E-mail
Autoua.netФорумРадіо
Додаткова інформація
0 користувачів і 20 що побажали залишитися невідомими читають цей форум.

Модератор:  plexmen, moderator 

Роздрукувати всю тему

Права
      Ви не можете створювати нові теми
      Ви не можете відповідати на повідомлення
      HTML дозволений
      UBBCode дозволений

Рейтинг:
Переглядів теми: 2817

Оціните цю тему

Перейти в

Правила конференції | Календар | FAQ | Карта розділу | Мобільна версія