autoua
×
Autoua.netФорумЕлектрика

Подключение эл.схемы.

читатель
Сообщения: 2
С нами с 23.06.2014

Подключение эл.схемы.
      23 июня 2014 в 14:15 Гілками Прикріплені файли (0 завантажити)

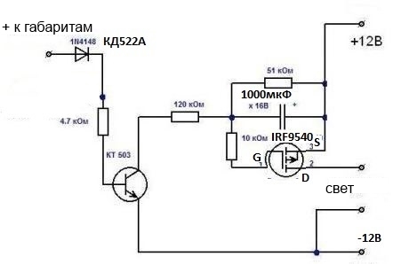
Нужна помощь по подключению эл.схемы плавного вкл. и вык. подсветки приборной панели. Я в этом деле чайник но есть желание сделать самому и научится. Откуда лучше взять +12 и нужен ли предохранитель? какой? + габариты где находится? и т.д.

Нужна помощь по подключению эл.схемы плавного вкл


Роздрукувати   Нагадати!   Сповістити модератора   Відправити по E-mail
Все що робить Бог найкраще **
45 лет за рулем, Киев
Сообщения: 15726
С нами с 26.03.2002

Re: Подключение эл.схемы. [Re: Volkodav]
      23 июня 2014 в 19:57 Гілками

Volkodav 23.06.2014 14:15 пишет:

Откуда лучше взять +12 и нужен ли предохранитель? какой? + габариты где находится? и т.д.



А машина то какая? И есть другие схемы вообще то


Роздрукувати   Нагадати!   Сповістити модератора   Відправити по E-mail
читатель
Сообщения: 2
С нами с 23.06.2014

Re: Подключение эл.схемы. [Re: Volkodav]
      24 июня 2014 в 09:09 Гілками

Машина ДЕО Ланос

Роздрукувати   Нагадати!   Сповістити модератора   Відправити по E-mail
супер-агент **
Киев
Сообщения: 10188
С нами с 11.01.2002

Re: Подключение эл.схемы. [Re: Volkodav]
      24 июня 2014 в 11:37 Гілками

1 вопрос на засыпку - нахрена?
2. бери от приборки +12
3. габариты на приборке


Роздрукувати   Нагадати!   Сповістити модератора   Відправити по E-mail
Достоевский **
6 лет (6 лет за рулем), Киев
Сообщения: 7039
С нами с 24.10.2006

Re: Подключение эл.схемы. [Re: Volkodav]
      24 июня 2014 в 11:54 Гілками

Volkodav 24.06.2014 09:09 пишет:

Машина ДЕО Ланос



Как зачем? Сейчас расскажет где купить эту плату всего за ххх грн и насколько это нужно.
ПыСы: абсолютно бесполезный девайс


Роздрукувати   Нагадати!   Сповістити модератора   Відправити по E-mail
Autoua.netФорумЕлектрика
Додаткова інформація
0 користувачів і 11 що побажали залишитися невідомими читають цей форум.

Модератор:  moderator 

Роздрукувати всю тему

Права
      Ви не можете створювати нові теми
      Ви не можете відповідати на повідомлення
      HTML дозволений
      UBBCode дозволений

Рейтинг:
Переглядів теми: 2047

Оціните цю тему

Перейти в

Правила конференції | Календар | FAQ | Карта розділу | Мобільна версія