autoua
×
Autoua.netФорумВирішення побутових проблем

Кто соберет схему зарядника на десяток деталей?

KEV
Достоевский ***
56 лет (30 лет за рулем), Киев
Сообщения: 7829
С нами с 25.05.2005

Кто соберет схему зарядника на десяток деталей?
      13 марта 2006 в 10:59 Гілками Прикріплені файли (12 завантажити)

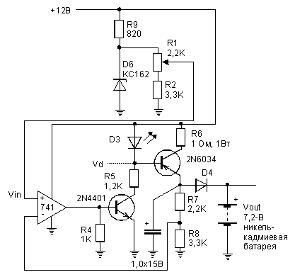
Имеется зарядное устройство для зарядки пары аккумуляторных блоков на 7Вольт.
Схема излишне примитивна и не имеет отсечки (готов предоставить).
Нашел хорошую схему и описание на +12/~220 вольт (готов предоставить) и упростил ее до работы от +12 вольт (прилагается). Необходимо собрать данную схему. Сам я уже лет 10 не собирал с нуля монтажных плат, поэтому готов оплатить работу специалиста.
Буду признателен за любые рекомендации. Срочность приветствуется и оплачивается

Имеется зарядное устройство для зарядки пары аккумуляторных блоков на 7Вольт.Схема излишне примитивна и не имеет отсечки (готов предоставить)


Роздрукувати   Нагадати!   Сповістити модератора   Відправити по E-mail
охотник **
46 лет за рулем, Киев
Сообщения: 25634
С нами с 17.04.2003

Re: Кто соберет схему зарядника на десяток деталей? [Re: KEV]
      17 марта 2006 в 17:29 Гілками

Дык а че там собирать? Самое трудное развести и вытравить печатную плату. А схема не очень, никель-кадмий не любит заряда постоянным током. Поищи импульсную зарядку, хотя бы на МАХ2003.

Роздрукувати   Нагадати!   Сповістити модератора   Відправити по E-mail
Autoua.netФорумВирішення побутових проблем
Додаткова інформація
1 користувачів і 142 що побажали залишитися невідомими читають цей форум.

Модератор:  AlMat, doctor_b, moderator, Outdriver 

Роздрукувати всю тему

Права
      Ви не можете створювати нові теми
      Ви не можете відповідати на повідомлення
      HTML дозволений
      UBBCode дозволений

Рейтинг:
Переглядів теми: 3232

Оціните цю тему

Перейти в

Правила конференції | Календар | FAQ | Карта розділу | Мобільна версія