autoua
×
Autoua.netФорумІнформатика та побутова електроніка

Реле подобрать бы (+)

31 год за рулем, Ровно
Сообщения: 27255
С нами с 09.08.2002

Реле подобрать бы (+)
      29 июля 2019 в 19:24 Гілками

Камрады, кто шарит в электрических схемах, подскажите плз.
Нужно сделать автоматизацию включения скважинного насоса. Алгоритм работы реле следующий:
1. Реле с замкнутым контактом.
2. Подаётся напряжение 24/220 в
3. После пропадания напряжения реле на 5 секунд размыкает контакт.
4. Всьо.

Ардуина со счётчиком воды там есть, но не хотелось бы усложнять. Понимаю, что должны быть что-то простое, но шо конкретно?


Роздрукувати   Нагадати!   Сповістити модератора   Відправити по E-mail
СуперСтар *
52 года (34 года за рулем), Чернігів
Сообщения: 5933
С нами с 28.05.2008

Re: Реле подобрать бы (+) [Re: nope]
      29 июля 2019 в 20:14 Гілками Прикріплені файли (0 завантажити)

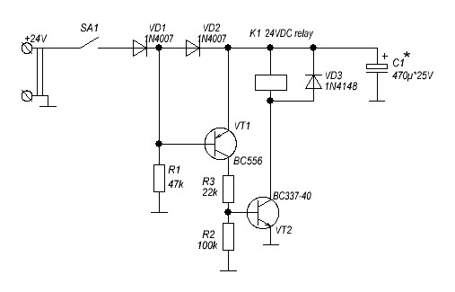
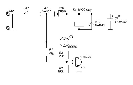
Ємність конденсатора підібрати під конкретне реле, щоб отримати потрібну затримку.

Ємність конденсатора підібрати під конкретне реле, щоб отримати потрібну затримку.

Змінено lopez (20:16 29/07/2019)


Роздрукувати   Нагадати!   Сповістити модератора   Відправити по E-mail
СуперСтар ***
56 лет (20 лет за рулем), Киев
Сообщения: 4417
С нами с 28.08.2005

Re: Реле подобрать бы (+) [Re: nope]
      29 июля 2019 в 20:20 Гілками

А можно подробнее,как реле "После пропадания напряжения реле на 5 секунд размыкает контакт"? Если напряжение пропало, то контакт и так разомкнут.

Роздрукувати   Нагадати!   Сповістити модератора   Відправити по E-mail
СуперСтар *
52 года (34 года за рулем), Чернігів
Сообщения: 5933
С нами с 28.05.2008

Re: Реле подобрать бы (+) [Re: lopez]
      29 июля 2019 в 20:30 Гілками Прикріплені файли (0 завантажити)

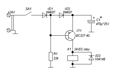
Спростив, можна на 1 транзисторі:

Спростив, можна на 1 транзисторі:


Роздрукувати   Нагадати!   Сповістити модератора   Відправити по E-mail
СуперСтар *
52 года (34 года за рулем), Чернігів
Сообщения: 5933
С нами с 28.05.2008

Re: Реле подобрать бы (+) [Re: sigma]
      29 июля 2019 в 20:31 Гілками

sigma 29.07.2019 20:20 пишет:

А можно подробнее,как реле "После пропадания напряжения реле на 5 секунд размыкает контакт"? Если напряжение пропало, то контакт и так разомкнут.



За умовами реле нормально замкнуте.


Роздрукувати   Нагадати!   Сповістити модератора   Відправити по E-mail
31 год за рулем, Ровно
Сообщения: 27255
С нами с 09.08.2002

Re: Реле подобрать бы (+) [Re: lopez]
      29 июля 2019 в 21:54 Гілками

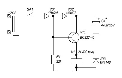
lopez 29.07.2019 20:30 пишет:

Спростив, можна на 1 транзисторі:




Подякував
Можливо зустрічалося готове рішення, якесь програмоване реле, яке можна заточити на таку задачу?


Роздрукувати   Нагадати!   Сповістити модератора   Відправити по E-mail
31 год за рулем, Ровно
Сообщения: 27255
С нами с 09.08.2002

Re: Реле подобрать бы (+) [Re: sigma]
      29 июля 2019 в 21:57 Гілками

sigma 29.07.2019 20:20 пишет:

А можно подробнее,как реле "После пропадания напряжения реле на 5 секунд размыкает контакт"? Если напряжение пропало, то контакт и так разомкнут.




Имеется в виду, при пропадании напряжения на управляющих контактах, реле размыкается. Нужно для того, чтоб контроллер насоса увидел разрыв цепи низкого уровня воды в ёмкости и начал качать.


Роздрукувати   Нагадати!   Сповістити модератора   Відправити по E-mail
Достоевский ***
29 лет за рулем, Ukraine
Сообщения: 8139
С нами с 30.07.2005

Re: Реле подобрать бы (+) [Re: nope]
      30 июля 2019 в 06:45 Гілками

А почему-бы просто гидроконтроллер на емкость не поставить ?

Роздрукувати   Нагадати!   Сповістити модератора   Відправити по E-mail
приверженец *****
48 лет (28 лет за рулем), Мена
Сообщения: 409
С нами с 09.09.2011

Re: Реле подобрать бы (+) [Re: codex]
      30 июля 2019 в 12:36 Гілками

Купить готовое изделие - реле напряжения. При пропадании питания оно включится только через время задержки, оно обычно програмируется.

Роздрукувати   Нагадати!   Сповістити модератора   Відправити по E-mail
охотник **
46 лет за рулем, Киев
Сообщения: 25665
С нами с 17.04.2003

Re: Реле подобрать бы (+) [Re: sigma]
      31 июля 2019 в 13:19 Гілками

sigma 29.07.2019 20:20 пишет:

А можно подробнее,как реле "После пропадания напряжения реле на 5 секунд размыкает контакт"? Если напряжение пропало, то контакт и так разомкнут.



Контактов пара - один нормально замкнутый а другой разомкнутый. После пропадания напряжения реле должно включиться на 5 сек - при этом нормально замкнутый контакт размыкается. Как раз схема с конденсатором, который в течении 5 сек разряжается до напряжения отпускания реле, подходит.


Роздрукувати   Нагадати!   Сповістити модератора   Відправити по E-mail
Шкодоволгный Вазотавр *
55 лет (34 года за рулем), Киев
Сообщения: 22616
С нами с 06.07.2001

Re: Реле подобрать бы (+) [Re: Storag]
      1 августа 2019 в 18:45 Гілками

https://shop220.com.ua/products/rele-vre...=tabDescription

все гениальное просто. Есть и на 12 и на 24...


Роздрукувати   Нагадати!   Сповістити модератора   Відправити по E-mail
СуперСтар *
52 года (34 года за рулем), Чернігів
Сообщения: 5933
С нами с 28.05.2008

Re: Реле подобрать бы (+) [Re: kkk_GAZ240]
      1 августа 2019 в 19:34 Гілками

kkk_GAZ240 01.08.2019 18:45 пишет:

https://shop220.com.ua/products/rele-vre...=tabDescription

все гениальное просто. Есть и на 12 и на 24...



1. Інша, ніж в ТЗ логіка роботи.
2. 1538 грн.


Роздрукувати   Нагадати!   Сповістити модератора   Відправити по E-mail
Шкодоволгный Вазотавр *
55 лет (34 года за рулем), Киев
Сообщения: 22616
С нами с 06.07.2001

Re: Реле подобрать бы (+) [Re: lopez]
      1 августа 2019 в 19:56 Гілками

Это как пример что искать.
В гугле главное правильно спросить. Я скоро за поиск в гугле начну деньги брать. Они есть за копейки ( автомобильные системы кофрота на старых авто)


Роздрукувати   Нагадати!   Сповістити модератора   Відправити по E-mail
V.I.P **
Киев
Сообщения: 18552
С нами с 10.07.2001

Re: Реле подобрать бы (+) [Re: Storag]
      1 августа 2019 в 21:55 Гілками

Storag 31.07.2019 13:19 пишет:

sigma 29.07.2019 20:20 пишет:

А можно подробнее,как реле "После пропадания напряжения реле на 5 секунд размыкает контакт"? Если напряжение пропало, то контакт и так разомкнут.



Контактов пара - один нормально замкнутый а другой разомкнутый. После пропадания напряжения реле должно включиться на 5 сек - при этом нормально замкнутый контакт размыкается. Как раз схема с конденсатором, который в течении 5 сек разряжается до напряжения отпускания реле, подходит.



Именно так. Кондер подобрать что бы была нужная задерка и все. Только надо старорежимное чисто механическое реле А то ща там насовывают внутрь всяких полупроводников....


Роздрукувати   Нагадати!   Сповістити модератора   Відправити по E-mail
Autoua.netФорумІнформатика та побутова електроніка
Додаткова інформація
0 користувачів і 27 що побажали залишитися невідомими читають цей форум.

Модератор:  AlMat, Yorc, moderator 

Роздрукувати всю тему

Права
      Ви не можете створювати нові теми
      Ви не можете відповідати на повідомлення
      HTML дозволений
      UBBCode дозволений

Рейтинг:
Переглядів теми: 1370

Оціните цю тему

Перейти в

Правила конференції | Календар | FAQ | Карта розділу | Мобільна версія